Contact us to learn more about our project experience.

Remedial Action for Arroyo Hondo State Lead Site – New Mexico

Soil and Groundwater Remediation Using Horizontal Wells – Watrous, New Mexico

GLA-Data for Owens Valley GSP – Inyo, California

Multi-Phase Hydrocarbon Remediation – Santa Fe County Judicial Complex – New Mexico

Petroleum Hydrocarbon Remediation at Former Y Station – Clovis, New Mexico

Multi-Source Soil and Groundwater Chlorinated Solvent Impacts and Vapor Intrusion Hazard: Investigation, Mitigation and Cleanup – Santa Barbara, California

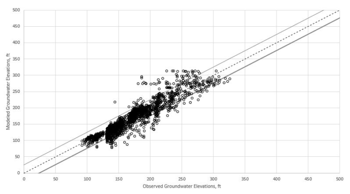
Expert Testimony and Litigation Support – West Texas

Remedial Investigation, Feasibility Study, and Remedial Design at Eagle Pitcher Superfund Site – Socorro, New Mexico

Sierra Valley GSP Development – California

Water System Preliminary Engineering Report – Deming, New Mexico

Geologic Sequestration Carbon Storage – Central Valley of California

Advanced Water Treatment and Direct Injection Facility – Rio Rancho, New Mexico

Groundwater and Flow Model Peer Review – San Luis Obispo, California

Middle Rio Grande MS4 Watershed-Based Pilot Program – Albuquerque, New Mexico

Potter County Wellfield Development – Amarillo, Texas

Relative Brine Release Capacity Rapid Screening Test for Lithium Mining Operations – Lithium Mining Companies Worldwide

Study of Long-Term TDS Trends – Southern California

Cucamonga Valley Water District Well Development – California

Hydrologic Monitoring-Watershed Management – Malibu, California

Water Authority Recharge Projects – Albuquerque, New Mexico

Citywide Stormwater Engineering Services – Albuquerque, New Mexico

GLA-Data for California Landfills

Ventura River Integrated Groundwater/Surface Water Model – Ventura County, California

North Diversion Channel Reconnaissance Study – Albuquerque, New Mexico

Industrial and High Risk Storm Water Pollution Prevention Inspections – Albuquerque, New Mexico

Coal Combustion Residual Encapsulation Study – Alabama

Watershed Based MS4 Permit Sampling and Analysis Plan Development – Middle Rio Grande, New Mexico

Newport Bay Watershed Water Balance – Orange County, California

Statewide As-Needed Environmental Compliance Services – New Mexico Energy, Minerals and Natural Resources Department, Mining and Minerals Division

Plating Company Expert Services – California

GSP Preparation for Fillmore Basin and Piru Basin – Ventura County, California
Daniel B. Stephens & Associates, Inc.
6020 Academy Road NE Suite 100
Albuquerque, New Mexico 87109
Phone 505-822-9400
Fax 505-822-8877

